ued·体育网址

您的托付,我的责任

矿山设备颚式破碎机的维护检修

时间:2024-06-15 15:00:28

    颚式破碎机,工业破碎生产线中常用的一类破碎机械,颚式破碎机种类也分很多种,一般情况下分为粗颚式破碎机和细颚式破碎机两种,其中粗颚式破碎机主要可适用于抗压强度不超过320兆帕的各种矿石物料的粗碎作业,常被应用于石料破碎生产线中的物料初碎工序中。

1702007298913219.gif

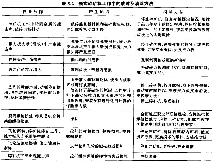
   颚式破碎机在使用操作中,必须注意经常维护和检修。在破碎车间中,颚式破碎机的工作条件是非常恶劣的,设备的磨损问题是不可避免的。但是,机器零件的过快磨损,甚至断裂,往往都是由于操作不正确和维护不周到造成的。所以,正确的操作和精心的维护(定期检修)是延长机器的使用寿命和提高设备的运转串的重要途径。在日常维护工作中,操作人员要能正确地判断设备故障,推确地分折原因,从而迅速地采取消除方法。领式碎矿机常见的设备故障、产生原因和消除方法见表5-2。

1j2krqlhhhv.jpg

机器设备能否经常保持完好状况,除了正确操作以外,一靠维护,二靠检修,而且设备的维护是设备修理的基础。设备在使用中既要做好维护和检查,又要掌握其零件的磨损周期,才能及早发现设备零件缺陷,做到及时修理更换,从而使设备不至于达到不能修理而报废的地步。因此,设备的及时修理是保证正常生产的重要环节。

在一定条件下工作的设备零件,其磨损情况通常是有一定规律的,工作了一定时间以后,就需要进行修复或更换,这段时间间隔叫做零件的磨损周期(或称为零件的使用期限)。颚式碎矿机主要易磨损件的使用寿命和*低储备量的大致情况可参见表5-3。

wx1h4zrrwe0.jpg

根据易磨损周期的长短,还要对设备进行计划检修。计划检修可分为小修、中修和大修。(1)小修。是碎矿车间设备进行的主要修理方式,即设备日常的维护检修工作。小修时,主要是检查更换严重磨损的零件,例如,破碎齿板和椎力板支承座等;修理轴颈,刮削轴承;调整和紧固螺栓;检查润滑系统,补充润滑油量,等等。(2)中修。是在小修的基础上进行的:根据小修中检查和发现的问题,制订修理计划,确定需要更换零件项目。中修时经常要进行机组的全部拆卸,详细地检查重要零件的使用状况,并解决小修中不可能解决的零件修理和更换问题。(3)大修。是对碎矿机进行比较彻底的修理。大修除包括中、小修的全部工作外,主要是拆卸机器的全部部件,进行仔细的全面检查,修复和更换全部磨损件,并对大修的机器设备进行全面的工作性能测定,以达到和原设备具有同样的性能。